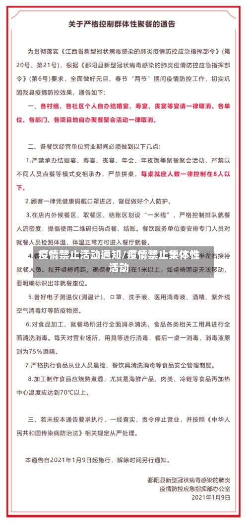
疫情禁止活动通知/疫情禁止集体性活动
因疫情取消家庭聚会的通知
因疫情取消家庭聚会的通知如下:各位亲人,或各位朋友 ,由于近期疫情比较严重,不便于举行聚会,为了响应国家号召 ,也为了我们自身的健康,原定于xxx日的xxx宴会取消,给大家带来的不便 ,请大家见谅。亲爱的家人:很抱歉地通知您,由于受疫情影响,本次安排的家庭聚餐将不得不取消 。

今年元宵节成都出于疫情防控需要,禁止2个以上(含2个)家庭参与群体性聚餐活动。具体说明如下:政策背景:2020年元宵节期间 ,成都市新型冠状病毒感染的肺炎疫情防控形势严峻,群体性聚餐可能加剧疫情传播风险。
BC省宣布自2月16日23:59起全面取消社交聚会和公共活动限制,但保留口罩令和疫苗卡政策 ,并计划未来分阶段评估调整 。核心解封措施社交聚会与公共活动家庭聚会:完全自主化,人数和规模由家庭自行决定,无官方限制。

因疫情暂停营业通知怎么写?
〖壹〗 、暂停营业通知的撰写方式如下:标题 标题应简洁明了 ,可以直接写为“暂停营业通知”,或者简短地写成“通知 ”。正文 店名:首先明确标注店铺的名称 。 暂停营业原因:清晰阐述暂停营业的具体原因,如设备维护、店铺装修、疫情管控等。 暂停营业时间:准确说明暂停营业的开始和结束时间 ,如果结束时间不确定,可以表述为“直至进一步通知”。
〖贰〗 、疫情暂停营业通知这样写:方案一:疫情停业通知模板。尊敬的会员朋友:您好,由于近期疫情反复 ,接上级主管部门紧急通知,要求停止聚集活动和团体课程项目 。为更好的做好疫情防控工作,本店将于20xx年x月x日(周x)暂停营业,具体恢复营业时间另行通知。
〖叁〗、写清楚为什么暂停营业;写清楚暂停营业的期限;写清楚何时开业等。疫情期间为了防止人群聚集 ,营业场所应当根据自身经营特点,以及政府的防疫证,及时决定暂停营业 ,并且向社会进行公告通知 。紧急措施的解除,由原决定机关决定并宣布。
疫情防控的通知5篇
〖壹〗、疫情防控的通知 篇1 各设区市 、赣江新区疫情防控指挥部,省疫情防控指挥部各成员单位 ,省直有关卫生健康单位: 近期,国内多地报告新冠肺炎本土确诊病例或无症状感染者,为巩固全省防控成果 ,保障公众身体健康,现就加强常态化疫情防控工作通知如下: 强化个人防护措施。
〖贰〗、公司疫情防控告知书模板(精选5篇)(篇一) 《通知》要求,本部各部门、所属各单位 ,一是员工近期不得前往疫情中高风险地区;二是要加强人员管理,减少聚集聚会;三是要压实主体责任,确保安全稳定;四是要强化物资储备,做到有备无患;五是要做好个人防护 ,培养良好习惯;六是要加强组织领导,认真履行职责 。
〖叁〗、自新冠肺炎疫情以来,我院认真贯彻落实___关于做好疫情防控工作的系列重要指示精神 ,把人民群众生命安全和身体健康放在第一位,在县委县政府和县卫健委的统一领导下,坚定信心 ,同舟共济,科学防治,精准施策有序开展疫情防控工作 ,以责任和担当筑起了疫情防控的“铜墙铁壁”,现已取得了阶段性成效。
〖肆〗 、关于发布疫情防控工作相关要求通知范文(篇一) 各乡镇党委、人民政府,县委各部门 ,县直、驻县各单位,各人民团体: 20xx年x月x日,xx市xx县对“应检尽检 ”人员进行定期检测中,发现x例新冠肺炎无症状感染者。
〖伍〗 、疫情防控通知公告简短范文(篇一) 通过全市上下的共同努力 ,我市疫情联防联控、群防群控效果逐步显现 。当前,随着企业复工复产的陆续推开,返岗人员的逐步增多 ,人员流动日趋频繁,疫情防控工作面临诸多新形势新挑战。
〖陆〗、篇一:春节疫情防控工作安排通知范文 近期,世界疫情持续高位流行 ,国内疫情呈现局部高度聚集和全国多点散发态势。春节将至,人员流动更加频繁,为有效控制疫情输入风险 ,确保广大市民度过一个健康平安的节日,现就相关防控措施通告如下: 严格出行管理 。
发表评论